当促销越来越成为终端销售战役的必须工具时,它对企业终端促销队伍的要求也愈来愈苛刻,那就是必须拥有一支专业的促销推广队伍。
是的,“工欲善其事,必先利其器”,要想在终端促销上成就大乘,必须建立、打造出企业能征善战终端促销推广队伍。现在许多家电企业,为了提升市场应变能力,加强终端推广工作的灵活性,加大终端促销工作的实效性,已经逐渐组织成立着形形色色的终端推广队伍,如:终端小分队、推广小分队、促销小分队等等。今暂时把这些终端推广队伍定义为“促销小分队”,来展开话题,谈谈他们的工作形式以及对于企业的价值和意义。
俗话说,没有牙齿的老虎只能饿死,没有终端促销推广力的企业只能等死 !而促销小分队在终端销售中存在的价值作用就是:为老虎添加翅膀,为终端促销加油,为市场开创奇迹。
在现实的业务操作中,促销小分队是一种流动式、循环式、实战式的进行品牌推广、销售推广、促销攻关、培训提升的终端组织。终端小分队精选区域市场、终端卖场、促销人员、卖场人员,进行全面的实施硬性和软性包装组织推广、促销活动。通过终端硬性包装充分营造在终端卖场的活动宣传、销售氛围,进行终端拦截;通过软性包装使终端导购熟练掌握产品卖点、销售技巧,培养优秀终端导购队伍。所以,在终端现场销售中,他们扮演着专业的导购员;在终端导购培训中,他们扮演着内行的培训师;在终端促销策划中,他们扮演着熟稔的指战员。在企业的眼中,他们是品牌传播流动的风景线,增强着客户经销该品牌的信心,刺激着客户销售该品牌产品的积极性;在客户的眼中,他们看到了合作厂家对他们终端推广的专业、鼎立支持以及活动给他们带来的巨大效益,无形中增添了对企业忠诚度、感激之情。
既然,促销小分队在市场中起到那么大的作用和效果,那么促销小分队究竟是怎么样一种组织架构呢,怎么组织、执行日常工作呢?企业是怎么对他们进行管理考核呢?
一、促销小分队组织架构:
1、在省会市场一般是分公司导购主管任终端兼任小分队组长,导购助理、培训主管、专业临促为组员,人数基本为6人;
2、重点区域市场一般是该区域的导购助理兼任促销小分队组长,组员为一些专业临促,人数基本为四人。专业临促多是一些拥有专业销售能力、活动组织能力、培训能力,但年纪略大,曾在公司工作多年的老导购。
3、对于整个分公司来说,促销小分队组织成员总体为20人左右,他们根据各地市场的需求进行流动性的计划、组织、实施终端推广活动。
二、 促销小分队的工作职责:
1、 根据中心对区域市场的推广活动计划,联合当地区域经理、配合当地客户要求,进行具体活动策划、组织、安排、执行。
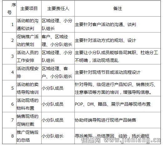
促销小分队在某次推广活动主要工作内容:见下表:

2、节假日及商场或公司大型活动强力支持。
在五一、十一、春节等特殊节假日的促销活动时,在各卖场连同厂家组织的大型联合促销活动时,在各卖场自行组织活动时,促销终端小分队必须强力支持,进行终端销售的围、堵、抢、拦、截,创造促销氛围最强化,获取终端销量的最大化。
3、无推广活动或促销支持时,到指定卖场站柜、促销;
4、对促销导购人员工作的培训指导,能力提升。培训是提升终端导购销售力的关键。终端小分队成员无论在活动推广时还是在指定卖场站柜时,必须要对所在卖场的本品牌导购或临促使用传、教、帮、带的培训方式,使他们能够掌握更多的产品知识、销售技巧。
5、对各地卖场终端的检查、考核、改进。统一、规范、和谐、抢眼的终端形象,是吸引顾客,创造良好销售环境的主要因素之一。促销小分队在进行促销推广时,必须要对所在终端展厅或展台进行整理、整顿、清扫、清洁、素养、安全的终端6SK检查,看看是否合乎终端6SK管理规范的要求,对具有严重出格的终端问题,进行现场指点改进,并计入导购工作考核内。
6、对各地终端卖场的信息情报的收集、整理。在终端销售竞争中,必须做到知己知彼,才能找到阻碍销售的问题根源,才能做到百战不殆。促销小分队是总部获取各地市场信息主要途径之一。许多关于竞争品牌的产品信息、价格信息、活动信息、公共关系信息等最有价值的第一手资料都是来自他们辛苦的收集与整理。
三、促销小分队薪资要求:
1、促销小分队成员薪资=基本月薪+终端推广活动日考核工资。促销小分队的成员由于肩负的责任和工作强度的不同,他们的收入彼此存在着差异化。对于导购主管、培训主管、导购助理的收入,若按照各个城市收入的平均水平来说,他们的收入绝对是个相当可观的数字。
2、专业临促薪资=基本日工资+终端活动日考核工资。专业临促的资薪是根据各地临促市场行情制定,不同地区临促日工资和终端活动日考核工资不同。但收入基本达到他们的要求,实现双赢,否则是人才难留。
3、根据对各地终端卖场的检查、考核、改进效果,以及终端信息情报收集、整理得质量和实效性,给予奖励。
四、促销小分队工作考核:
分公司负责促销小分队人员的绩效考核管理,具体考核方法结合推广活动期间卖场销售指针、活动表现形式制定。总部根据促销小分队工作效果作出相应的评估和追踪,按照促销小分队工作性质由浅入深分别采用以下三级评估方式,来给予一定的激励或惩罚。
1、一级评估:针对促销小分队的《终端小分队销售业绩表》进行分析比较促销小分队的工作表现、销售业绩进行评估。。
2、二级评估:针对促销小分队《促销小分队人员月工作计划》、《促销小分队人员月工作总结》、《卖场终端检查改进表》、《 终端卖场信息情报》、《促销小分队活动案例分享》进行分析其工作的合理性、认真行、实效性进行评估。
3、三级评估:针对终端卖场推广活动效果的满意度,以及在市场或卖场中形成的影响力,总部通过电话回访客户、或卖场导购或者市场抽查进行评估。
在硝烟弥漫的终端销售竞争中,促销小分队只是终端促销活动中的一种组织、一种形式,目的只是改变先前那种促销活动时,无组织、无计划、无标准、“灵活机动”,浪费人力、物力、财力却没有持续性效果和健全考核机制的弊端。如今,促销小分队做到了统一形象、统一文化、统一服装、统一执行程序、统一素养的专业水准,彰现了企业的终端促销推广活动的大气和科学。