四烟酒店终端推广
(一) 生动化的作用
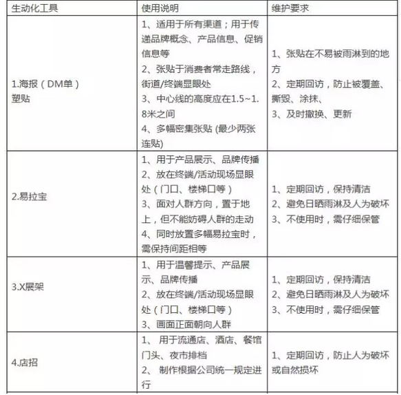
1、生动化是指通过有效的环境规划、气氛营造、商品陈列等手段使产品在终端更加能吸引消费者眼球,刺激消费者的购买欲望,最终促成消费者购买,实现整体销售的迅速提升,这就是为什么诸多企业高度重视终端生动化陈列的原因。生动化具体如下表。
2、为了规范陈列,营造热销的生动化效果,特打造各级客户生动化标准。以下营造标准根据当地情况酌情选择,现将烟酒店客户分级为3A终端、2A终端、1A终端,但3A终端不能少于10项,2A终端不能少于8项,1A终端不能少于5项。
各级市场3A终端生动化工具使用标准



(二) 充分激励团购型烟酒店
团购型烟酒店由于拥有较为丰富的人脉资源,一方面不仅能为我们贡献一定的销量,同时也为我们培育核心消费者提供了更直接的平台,但此类型烟酒店需求也往往高于传统烟酒店,老板更看重的是品牌和产品利润,同时在几个产品之间游离,如何充分调动此类型烟酒店的积极性,成为烟酒店工作中的重中之重。
1、制定具有吸引力的返利政策
可根据烟酒店年度、季度的销量任务制定阶段性返利方案和年度返利方案,在返利的的兑现上要掌握节奏,分阶段分比例兑现,将比例最大的部分放到最后兑现,将切勿一次性兑现,这样可以不断激发其销售热情。
2、团购型烟酒店的团购开发支持
团购型烟酒店产品走量大,但是为了维护客户,其客情投入费用也远远高于其他传统烟酒店,此类型烟酒店老板也希望能有厂家帮其分摊一部分费用,从而提升自己的利润率,所以我们在确保销量的同时可以对此类型烟酒店进行赠酒和招待费用补贴,但要严格监控费用流向和使用效果。
3、和烟酒店老板沟通团购的运作形式
建立良好的客情还需要将我们的市场操作思路传达给终端店老板,让其明白我们除了为终端提供费用支持外,同时我们也有协助终端进行团购客户开发的职责,但要让其明白不是挖墙角,而是协助开发,是在帮助客户挣钱,打消其顾虑。
4、烟酒店团购量化指标

五烟酒店客情维护手段(让它的员工多卖货)
让员工多卖货,取决于我产品业务员的客情维护、操作手段、以及培养员工对我产品的信心和忠诚度。
